bwin必赢
中文
英文
首页
学院概况
学院简介
历史沿革
学院领导
机构设置
学院标识
师资队伍
师资概况
教师名录
博士生导师
高层次人才
实验技术人员
荣退教工
博士后站
科学研究
科研基地
科研成果
实验室&设备
国际交流
人才培养
本科生培养
研究生培养
党团工会
党组织概述
支部风采
工会概述
工会活动
通知公告
学生工作
学工动态
通知公告
就业创业
人才培养
本科生培养
专业设置
培养方案
教学计划
课程介绍
研究生培养
学科方向
培养方案
研究生培养
当前位置:
首页
>
人才培养
>
研究生培养
> 正文
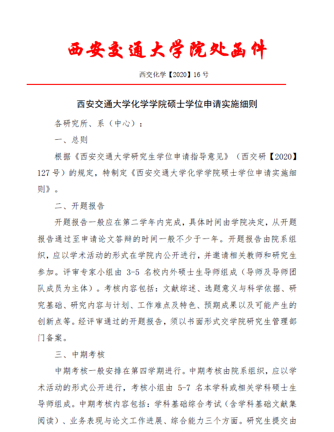
必赢唯一官方网站硕士学位申请实施细则
日期 : 2020-12-31 点击数: 来源:
上一篇:必赢唯一官方网站博士学位申请实施细则
下一篇:学科方向