bwin必赢
中文
英文
首页
学院概况
学院简介
历史沿革
学院领导
机构设置
学院标识
师资队伍
师资概况
教师名录
博士生导师
高层次人才
实验技术人员
荣退教工
博士后站
科学研究
科研基地
科研成果
实验室&设备
国际交流
人才培养
本科生培养
研究生培养
党团工会
党组织概述
支部风采
工会概述
工会活动
通知公告
学生工作
学工动态
通知公告
就业创业
资料下载
教学
办事流程
表格下载
科研
办事流程
表格下载
外事
人事
党建
办事流程
当前位置:
首页
>
资料下载
>
科研
>
办事流程
> 正文
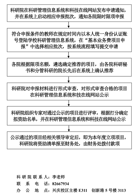
基本科研业务费项目申报立项流程
日期 : 2020-08-15 点击数: 来源:
基本科研业务费(自然科学)项目申报立项流程
上一篇:科技成果转化项目(作价投资)申请流程图
下一篇:基本科研业务费项目结题流程